Development methodology
Planning, Analysis, and Design
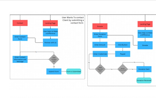
During my academic program, I participated in a semester-long team project where we partnered with a business client to design a software solution following Software Development Life Cycle methodologies. Our team conducted stakeholder interviews to understand business challenges and objectives, then translated these insights into structured system requirements. We produced comprehensive project documentation including: detailed use case descriptions with corresponding UML diagrams illustrating system interactions, a requirements traceability matrix linking each use case back to specific system requirements for validation, entity-relationship database diagrams with accompanying data definitions and normalization analysis, multi-tier architecture diagrams showing component relationships and data flows, and wireframe prototypes demonstrating the proposed user interface and user experience. This project provided hands-on experience with requirements gathering, technical documentation, database design principles, and collaborative problem-solving.


Development, Testing, Deployment
I managed and coordinated a web development team that successfully delivered a fully functional website from concept to production deployment for a client. As project manager, I took ownership of establishing project structure and governance including the development of our Risk Management Plan, identifying potential technical risks while implementing mitigation strategies. I helped create our Project Management Plan defining milestones, resources, and success criteria, and directed database design efforts. This meant facilitating team sessions that produced normalized database schemas with detailed ER diagrams and data definitions. Beyond coordination, I contributed hands-on work in front-end development and quality assurance testing. Under my leadership, the team delivered a production-ready website satisfying all system requirements on schedule and within scope, proving my ability to lead technical projects, manage stakeholder relationships, coordinate cross-functional teams, and contribute technically.


Web Development
I have foundational web development experience building functional websites using HTML, CSS, and JavaScript. Through coursework and projects, I've created responsive layouts that adapt to different screen sizes, implemented basic interactivity with JavaScript, and styled interfaces using CSS. I'm comfortable reading and modifying existing code, troubleshooting layout issues, and ensuring websites display correctly across common browsers. Additionally, I have academic experience with C# and object-oriented programming concepts including classes, inheritance, and encapsulation.
Contact Me
contact@alexanderrodriguez-portfolio.com
© 2025. All rights reserved.